您所在的位置:上海信息港首页 > 信息资讯 > 上海资讯 > 浏览正文


上海出台企业轻微违法免罚清单 减轻企业负担


2019-3-19 14:18:43

 来源:一见财经  一见菌 

  全国首份多领域轻微违法免罚清单文件诞生了,出台文件的是直辖市上海。

  文件全称:《市场轻微违法违规经营行为免罚清单》(下称:《免罚清单》),是沪司规〔2019〕1号,3月13日由上海市司法局、市场监管局、应急管理局联合印发,3月15日起施行。

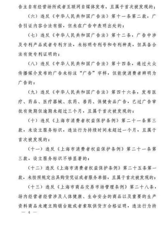
  文件称,对于消防、广告、合同、食品安全、消费者权益保护等领域的三十四项轻微违法行为,免予处罚。

  

  3月18日,发布文件的三部门召开新闻发布会,介绍《免罚清单》有关情况称,上海出台这份清单初衷:让企业感受到“有温度的执法”。

  上海市司法局副局长、法学教授罗培新3月15日撰文称,这份清单,是相关部门长期研究,谋定后动,着力解决困扰已久的以下执法难题的一项务实举措:执法部门机械适用法律,往往会给企业带来难以想象的伤害。

  罗培新举了之前处罚案例:

  1、 “先生,我们接到举报,你无照经营,我们要依法做出处罚……”“可我的营业执照上写明,经营日期从明天起算,我只是提早一天开业,发发传单,也没有赚到什么钱啊……”“抱歉,那也属无照经营。按照《无证无照经营查处办法》第13条的规定,考虑到你违法情节轻微,处以罚款1000元……按照第15条的规定,你还要被记入信用记录,并依法公示……”

  2、“先生,你聚众做饭,属于开办食堂,没有按照《食品安全法》第35条的规定申办食品经营许可证,属于无证经营……”“我只是工地的包工头,十几位农民工为了节约开支,在出租房里凑钱搭伙做饭,请一位厨师烧菜,我可不是什么经营食堂,而且,又没有死人伤人啊……”“还说不是经营食堂?你们有穿着白大褂、带着厨师帽的人员,还有餐桌椅和菜单为证。按照《食品安全法》第122条规定,考虑到你们的食堂并没有造成危害,按照最低标准从轻处罚,处以15万元的罚款……”

  3、“先生,你在微信公众号上称‘本店糖炒栗子,甜在嘴里暖在心间,口感无与伦比,沪上最佳’,因使用顶级用语,违反了《中华人民共和国广告法》第9条第3项的规定,处以……”

  4、“先生,你经营的这家餐馆从业人员衣着不整洁,违反了《上海市食品安全条例》第32条第2款,责令……”

  “先生,你经营的这家宾馆,有一把椅子堵塞了疏散通道,违反《中华人民共和国消防法》第28条,必须……”

  ……

  此外,官方还给出了解释:

  一是,上海市司法局在前期有关调研中发现,大部分轻微违法行为的主体都是中小企业和创新型企业,大都设立时间不长,合规意识和能力较弱,初次违法很多都是无心之失,一旦被罚难免会对企业未来经营发展带来负面影响。

  二是,对于轻微违法行为,不少一线行政执法人员却“不会”也“不敢”给予免罚处理。在缺乏明确的制度依据的情况下,一方面,执法人员在具体案件中会面临“怎样的情形才构成违法行为轻微”的困惑;另一方面,行政管理部门担忧“不予处罚”会被标签为“行政不作为”。

  为了对上述两难境地一举破题,探索包容审慎的监管方式,最终形成这份《免罚清单》,让企业真正感受到“有温度的执法”。

  

  官方想法是好的,是为了企业着想,不过微信号《市场监管半月沙龙》3月18日发布《免罚清单》全文后,网友评论有争议:

  有网友说:免罚清单的出台对目前的职业举报、虚假举报具有积极意义,避免了行政资源浪费,可以挪出更多的力量去解决真正普通消费者的诉求,另一方面,免罚清单有利于营造良好的营商环境,严格、繁多的举报之下,如果全部处罚,大大加重了企业负担。上海市作为改革排头兵,超级大都市,相对其他省市面临的问题出现的更早、更多,在这种形势下,率先出台此类清单,亦为面临此种问题的其他地区提供范例。

  也有网友说:如此行文有投机之嫌,不尊重法治。如有必要应该通过修改自由裁量基准的方式予以解决。

  还有网友说:这个是否算是对法律法规的一种解释或修改?如是,立法机关授权了吗?表面看是为了营造宽松的营商环境,但长远看,是对依法治国的一种损害。作为执法部门,只应该严格执法,依法执法,至于法律法规是否合理,或者是怎么解释、怎么修订,那是立法机关或其授权机关的事,执法部门不要越权。在法律框架内干好各自份内的事,依法治国的目标才能真正实现!

  另外还有网友评论:建议先修改相关法律条文,法律之所以是法律,就不能有例外。如此行文,有人治大于法治之嫌。

  还有网友认为,那些说什么不尊重法治的到底懂不懂什么是行政处罚?什么是处罚与教育相结合?警告也算行政处罚懂吗?有些行为确实轻微就应该免于处罚,但是又没有哪个明确规定说清,所以支持上级这样发声支持、保护基层!

  

  《免罚清单》是否与上位法相冲突?会不会纵容违法行为?如何避免选择性执法?这些问题,上海市司法局、上海市市场监督管理局、上海市应急管理局3月18日在发布会上做出了回应。

  “我们仔细梳理了《中华人民共和国行政处罚法》中‘不予行政处罚’的通行规定,和近20部单行法规相关规定,更加精细地划分违法行为,才形成了这份《免罚清单》。”上海市司法局副局长罗培新说,不予行政处罚不意味着执法部门可以撒手不管。

  《免罚清单》规定,对于不予行政处罚的,除责令改正外,执法部门还要及时开展教育工作,通过批评教育、指导约谈等措施,促进经营者依法合规开展经营活动,提升行政相对人奉法守规意识。“所有的不处罚决定都是在已经立案的前提下做出的,执法部门还会出具免罚通知书。”

  《免罚清单》界定了行政执法中的具体操作细节,也让全市各个区、各个执法部门,有了统一的执法标准,达到适法统一的目的。三家负责人亦表示,接下来将加强对执法人员的培训和监督检查,确保清单内容能得到统一执行。

  “我们的初衷是让企业感受到‘有温度的执法’,将来还可能根据情况适时推出2.0、3.0版清单。”罗培新说。

  *附:《市场轻微违法违规经营行为免罚清单》文件

(编辑:上海信息港新闻中心 xxg.sh.cn) 关闭
+ 相关信息咨讯
·浦东机场四期扩建工程航站区工程环评报批前公示,
·“和爸爸一起上下班!”开在金融楼宇里的爱心暑托
·上海警方:严厉打击非法放贷违,今年已抓获犯罪嫌
·上海博物馆“金字塔之巅:古埃及文明大展”早鸟票
·配合上海南站设施更新改造,7月起金山铁路部分列
·上海又架起一座市域铁路最大跨度桥
·中国首制大邮轮首航在即,你想要的“吃”“住”“
·一个手机号就能让个人隐私“裸奔”?记者做了两次
·上海轨道交通15号线南延伸段开工!崇明线、18号线
·上海动物园今冬意外“翻红”,复古格调成为年轻人
版权与免责声明: 1. 上海信息港 xxg.sh.cn 所载作品均转载自境内其他合法网站,均来自我站会员在线投稿,全部转载自其它媒体,转载目的在于传播信息,不代表本网观点,本网不承担直接责任及连带责任。

2. 因难以对所有会员投稿文章事前版权筛查,如因作品内容、版权等被侵权需本网删除的,请根据“避风港原则”在作品在本网发表之日或发现被侵权之日起30日内务必发邮件law###shzx.com(发送时请将###更换为@)书面通知我站,若未书面通知我站不负法律责任。

详细声明请访问>>> 上海信息港网络作品传播权及著作权声明
版权所有 ©2003-2024 上海信息港 上海华易信息港(xxg.sh.cn上海信息港网络作品传播权及著作权声明
上海信息港发布会邀请及刊发稿件 QQ:191646616 微信:newsshcn 商业合作:021-34121912


ICP备案号: 沪ICP备2021019977号-2