您所在的位置:上海信息港首页 > 信息资讯 > 财经快讯 > 浏览正文


永辉超市将设立山东子公司 布局新市场


2019-10-1 9:43:40

不久的将来,山东的消费者也能在永辉超市买新鲜果蔬了。

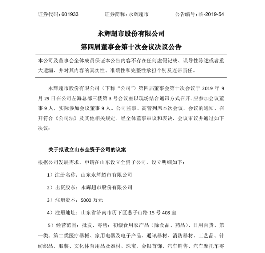
 图/公告截图图/公告截图

  新京报讯(记者 张晓荣)永辉超市要进入山东市场了。9月30日下午,永辉超市发布公告,董事会商议通过了在山东设立全资子公司的议案,这也是继今年8月,媒体报道永辉超市将在济南开店之后、布局山东市场的又一动作。

  根据董事会公告,其申请在山东设立的全资子公司为“山东永辉超市有限公司”,由永辉超市股份有限公司出资,注册资本为5000万元,经营范围涵盖批发、零售等,公司执行董事兼经理为官长衡,监事为姜亚静,财务负责人为赵斌。

  此外,官长衡还将担任新成立公司的法人代表,而新京报记者注意到,官长衡目前担任永辉超市7家公司的法定代表人。根据企查查信息,官长衡为上海永辉超市有限公司、浙江永辉超市有限公司等永辉9家公司的法定代表人,其中2家公司已注销,分别为贵州永辉超市有限公司六盘水市钟山开发区分公司、合肥轩辉置业有限公司。

  永辉超市成立于2001年,目前已进驻福建、浙江、广东、重庆、贵州、四川、北京、上海等24个省市,截至2019年6月底,已开业门店791家,但并未布局山东市场。此次,永辉超市在公告中指出,设立山东子公司是为了满足“业务发展需要”,这也被认为是永辉超市要发力山东这一全新市场。

  值得注意的是,今年8月7日,“济南龙湖”公众号发布消息称,永辉超市首进山东,首店签约龙湖济南奥体天街。根据上述公众号信息,永辉超市落户济南CBD片区的奥体天街B1层,面积约5000余平方米,将继续沿用其一贯的“供应链”管理模式,保证“瓜果蔬菜”从农场到超市只有几公里,而建成后的永辉超市将成为济南首个以“生鲜”为经营特色的中高端精品超市。此外,今年9月,根据山东当地“滕州生活帮”消息,目前永辉超市仅在济南、泰安有两家门店正在筹建中,滕州是其在山东签约的首个县级城市。

  据联商网此前报道,有永辉内部人士透露,永辉上海区域总经理邓四平将调任山东区域总经理,根据永辉内部目标,明年6月前将在山东开出绿标店22家,永辉mini大约300-500家,而永辉云创体系的永辉生活也计划在山东开出100家门店。同时,不排除通过并购方式实现开店目标。

(编辑:上海信息港新闻中心 xxg.sh.cn) 关闭
+ 相关信息咨讯
·五问五答|看忆联eMMC如何赋能智能电视长效稳定
·暑期旅游博物馆热得发烫:门票“一票难求”,广场
·太平人寿副总经理兼江苏分公司党委书记、总经理倪
·小林制药将调查93名消费者死亡详情
·经济日报:个人网贷信息接入征信系统,既是约束也
·证券日报:年末购金热度高涨,2024年仍将是黄金小
·普洱茶第一股澜沧古茶上市首日跌18%:上半年净利
·绿色共赢未来可期 2023中国可持续投资发展论坛举
·华为携手久事体育中心公司发布上海体育场智慧场馆
·中国乡村发展基金会携手英雄联盟开展“美好乡村”
版权与免责声明: 1. 上海信息港 xxg.sh.cn 所载作品均转载自境内其他合法网站,均来自我站会员在线投稿,全部转载自其它媒体,转载目的在于传播信息,不代表本网观点,本网不承担直接责任及连带责任。

2. 因难以对所有会员投稿文章事前版权筛查,如因作品内容、版权等被侵权需本网删除的,请根据“避风港原则”在作品在本网发表之日或发现被侵权之日起30日内务必发邮件law###shzx.com(发送时请将###更换为@)书面通知我站,若未书面通知我站不负法律责任。

详细声明请访问>>> 上海信息港网络作品传播权及著作权声明
版权所有 ©2003-2024 上海信息港 上海华易信息港(xxg.sh.cn上海信息港网络作品传播权及著作权声明
上海信息港发布会邀请及刊发稿件 QQ:191646616 微信:newsshcn 商业合作:021-34121912


ICP备案号: 沪ICP备2021019977号-2